|
| | தமிழ்

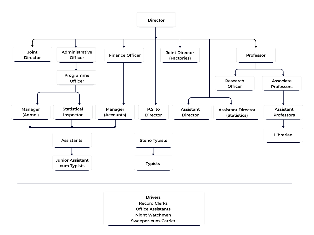
Organizational Chart

  • Director
    • Joint
      Director
    • Administrative
      Officer
      • Programme
        Officer
        • Manager
          (Admn.)
          • Assistants
            • Junior Assistant
              - cum Typists
        • Statistical
          Inspector
    • Finance
      Officer
      • Manager
        (Accounts)
    • P.S. to
      Director
      • Steno Typists
        • Typists
    • Joint Director
      (Factories)
      • Assistant
        Director
      • Assistant
        Director
        (Statistics)
    • Professor
      • Research
        Officer
      • Associate
        Professors
        • Assistant
          Professors
          • Librarian
Drivers
Record Clerks
Office Assistants
Night Watchmen
Sweeper-cum-Carrier